Actions
Aye Aye Aung #128
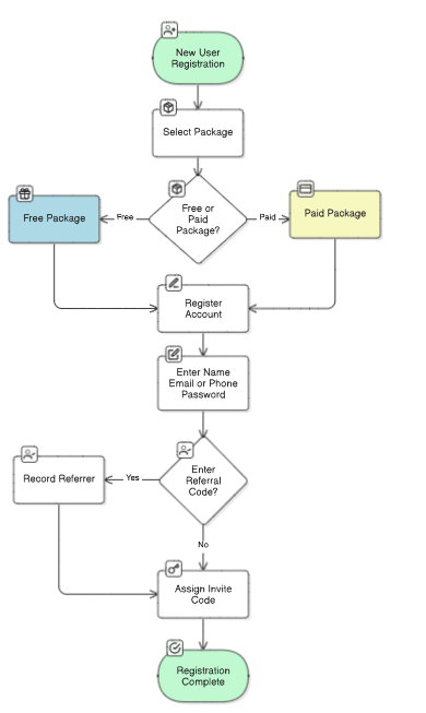
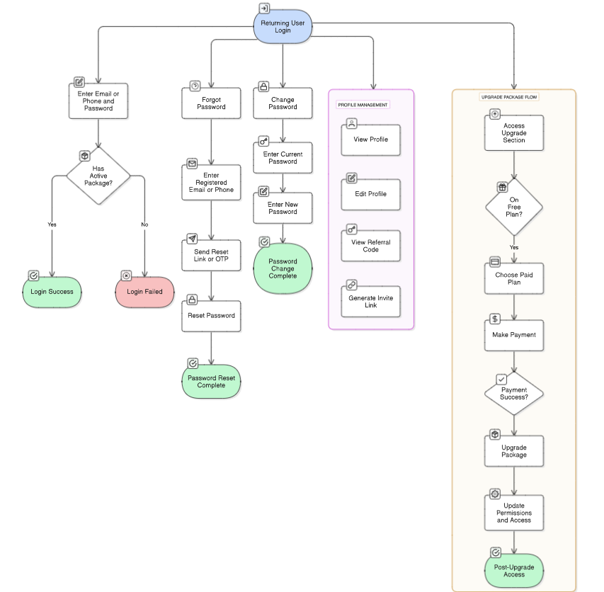
openElection User Profile & Referral System
Start date:
04/29/2025
Due date:
04/29/2025 (about 9 months late)
% Done:
100%
Estimated time:
Description
User Profile & Referral System
View Profile
Displays personal info: Name, Email/Phone and user related data such as industry,organization and others...
Shows current package and referral/invite code.
Edit Profile
Users can update their name, contact details, and profile picture.
Referral System
Each user has a unique invite code.
System generates a shareable invite link (e.g., https://mmvote.online/register?ref=AJ2I876).
Tracks who joins using the invite link.
Files
Actions