Project

General

Profile

Actions

Aye Aye Aung #126

open

Frontend Election user Register and Login

Added by Aye Aye Aung 9 months ago. Updated 9 months ago.

Status:
Resolved
Priority:
Normal Priority
Assignee:
Start date:
04/28/2025
Due date:
05/07/2025 (about 9 months late)
% Done:

100%

Estimated time:

Description

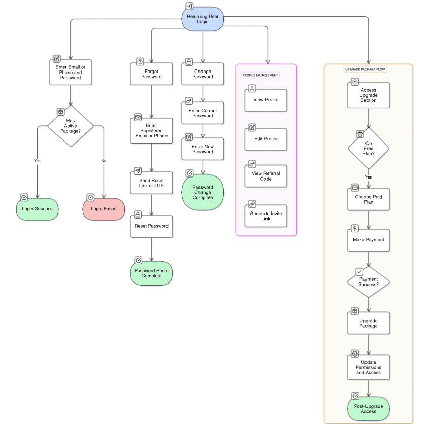
User Authentication & Authorization
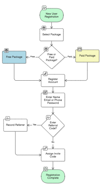
Registration
Users must select a package before completing registration (even the Free Package at 0 Kyats).
Inputs required: Name, Email/Phone, Password.
Optional: Referral Code, used to track who invited the user.
Login
Login with registered Email/Phone and Password.
Access is granted only if the user has an active package.
Forgot Password
User can request a password reset using their registered Email/Phone.
System sends a reset link or OTP for secure password change.
Change Password
Logged-in users can change their password.
Requires verification of current password.

Provided => new user and returning user login and register flow


Files

user reg_mmvote.png (55 KB) user reg_mmvote.png Aye Aye Aung, 04/26/2025 07:32 AM
returning user login_mmvote.png (138 KB) returning user login_mmvote.png Aye Aye Aung, 04/26/2025 07:32 AM
Actions #1

Updated by Aye Aye Aung 9 months ago

  • Subject changed from Frontend user Register and Login to Frontend Election user Register and Login
Actions #2

Updated by Aung Phyo Oo 9 months ago

  • Due date changed from 04/29/2025 to 05/07/2025

Change the due date because the election management issues have been resolved.

Actions #3

Updated by Win Lae 9 months ago

  • Status changed from New to In Progress
  • % Done changed from 0 to 50
Actions #4

Updated by Win Lae 9 months ago

  • Status changed from In Progress to Resolved
  • % Done changed from 50 to 100
Actions

Also available in: Atom PDF